近日,明德生物血栓性疾病检测产品——血栓四项正式获批上市!该产品涵盖血栓调节蛋白(TM)、组织型纤溶酶原激活剂-抑制剂1复合体(tPAIC)、凝血酶-抗凝血酶Ⅲ复合物(TAT)和纤溶酶-α2纤溶酶抑制剂复合物(PIC),提供全维度血栓风险监测,对于血栓早期诊断、风险评估和治疗疗效评价及健康人群血栓风险筛查有重要作用。

一、血栓四项检测价值
血栓性疾病已成为全球性的重大健康问题,是导致全球人口死亡的第一位原因。无论是动脉血栓还是静脉血栓,其起病隐匿、发病突然、致死致残率较高,可见于医院各个科室,多种基础疾病可引发血栓形成。
传统的凝血常规项目如PT、APTT等主要反映凝血因子的数量和部分凝血途径的活性,对血栓前状态不敏感,无法在早期及时发现异常。血栓四项是反应机体血管内皮、凝血和纤溶系统早期改变的有效指标,能够敏锐捕捉到血栓前状态,对血栓前状态和高凝疾病具有更高的特异性。
二、血栓四项的作用机制
血栓四项是从凝血激活、纤溶激活和血管内皮损伤三个维度,全方位监测血栓形成前病理生理变化的指标。
三、明德生物血栓四项产品亮点
- 全面评估:同步检测凝血、纤溶、内皮三大系统关键标志物(TAT、PIC、TM、tPAIC),提供全景式血栓风险评估。
- 结果可靠:采用磁微粒化学发光法,敏感性与特异性高,定量检测结果精准可靠。
- 试剂稳定:2℃~8℃冷藏条件下有效期12个月。
- 合规无忧:生产遵循医疗器械相关规范,配套完整质控体系。
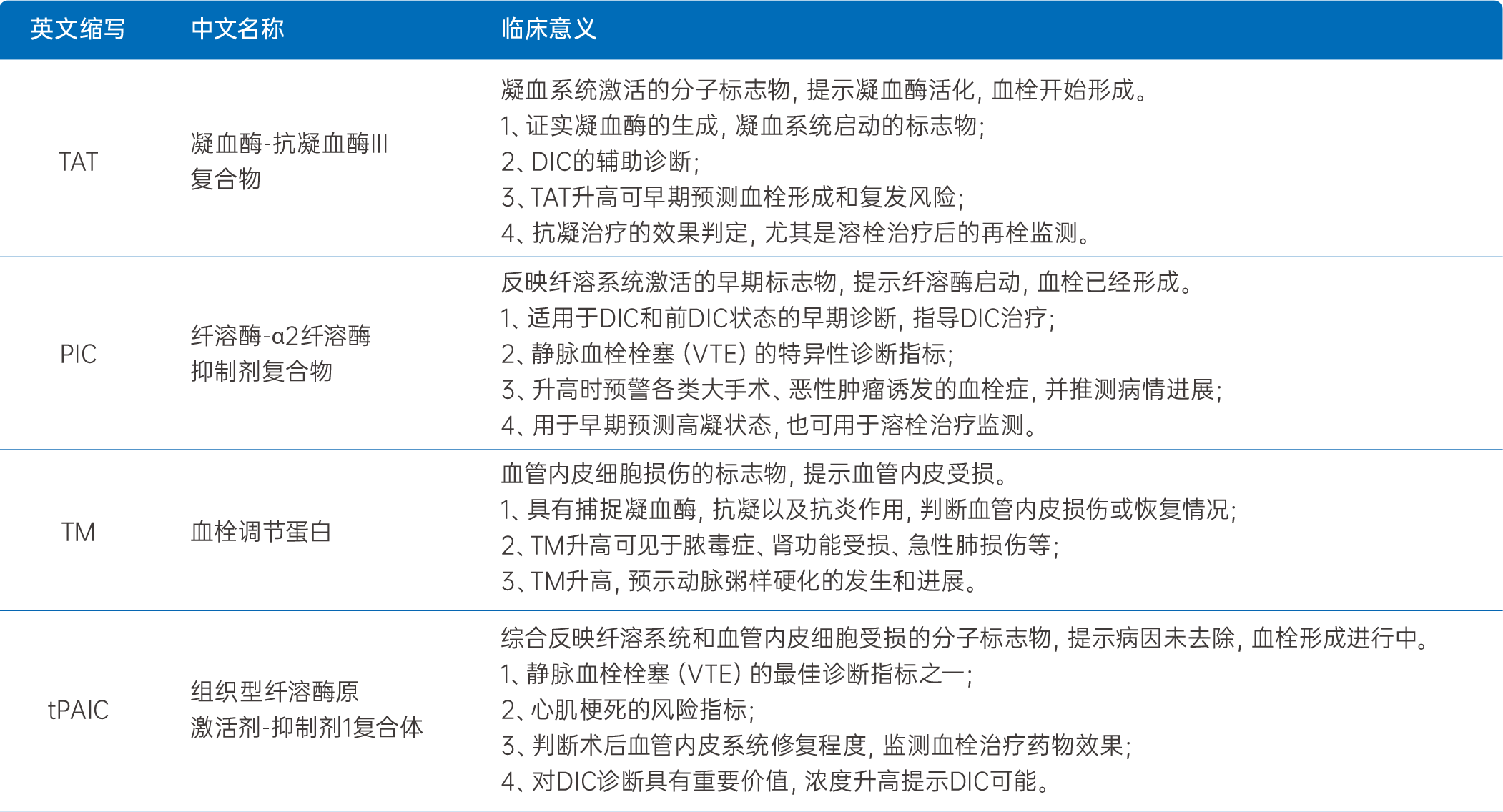
四、血栓四项的临床意义

五、血栓四项在重症凝血病中的表现
根据《重症凝血病标准化评估中国专家共识(2025版)》,推荐使用新型凝血分子标志物判断重症凝血病的分型及预后,同时,也列举出重症凝血病中血栓四项的表现情况。

六、血栓四项的应用科室

七、明德生物血栓四项检测方案
明德生物血栓四项检测试剂盒可与自主研发的全自动化学发光免疫分析仪CP800配套使用,依托平台高效、精准的检测性能,实现对血栓四项的快速定量分析。

血栓四项检测的上市,不仅是我们对体外诊断免疫产品长期投入的成果,更是我们响应《重症凝血病标准化评估中国专家共识(2025版)》等权威指南,推动血栓性疾病管理迈向“早期预警、精准干预”新阶段的重要实践。